收益的另一面是風險:認識基金投資風險
1.為什么要重視基金投資風險?
讓我們以一則案例引入。投資者黃某在2017年11月通過證券公司代銷渠道申購了某只股票指數基金,持有1年多后,產品虧損近15%,客戶要求就虧損進行全額補償。證券公司營業部接到投訴后,仔細核查當時銷售情況。經查證,該股票指數基金的風險等級界定為R4(中高風險),而客戶的風險評級為C4(積極型),即客戶的風險承受能力與基金的風險等級相匹配。此外,證券公司營業部在銷售過程中合規合法,無誤導客戶行為,同時投資者黃某為自愿申購該股票指數基金。最后,經與客戶多次溝通,客戶逐漸理解并接受投資基金虧損的事實。
案例分析:
《證券期貨投資者適當性管理辦法》第四條規定,投資者應當在了解產品或者服務情況,聽取經營機構適當性意見的基礎上,根據自身能力審慎決策,獨立承擔投資風險。經營機構的適當性匹配意見不表明其對產品或者服務的風險和收益做出實質性判斷或者保證。
因此,投資者需要意識到基金投資有風險。不同種類的基金,其風險程度各異。在投資前應認真閱讀基金合同、招募說明書及相關公告,全面了解基金具體風險、參與規則及流程等重要信息,謹慎做出投資決策,切勿因盲目操作產生不必要的損失。
2.基金風險可分為幾個等級?
綜合參考產品類型、流動性、封閉期限、杠桿比率、結構復雜性、投資方向和范圍等因素,基金產品的風險水平由低至高可依次分為五個等級:低風險(R1)、中低風險(R2)、中風險(R3)、中高風險(R4)、高風險(R5)。最低風險承受能力類別的普通投資者不得購買高于其風險承受能力的基金產品或者服務。
3.基金投資存在哪些常見風險?
基金投資主要存在市場風險、流動性風險、管理風險、特有風險及其它風險。
4.什么是基金投資中的市場風險?
市場風險是指證券市場價格因受到經濟因素、政治因素、投資心理和交易制度等各種因素的影響而產生波動,導致基金收益水平發生變化,主要包括政策風險、利率風險、信用風險、經營風險、經濟周期風險等,具體如下表所示:

5.什么是基金投資中的流動性風險?
流動性風險屬于綜合性風險,主要受到證券市場走勢、金融市場整體流動性、基金管理人流動性管理能力、基金類型、基金份額持有人結構及投資者行為等多方面因素的影響。
對于大多數基金而言,在特殊情況下可能會面臨所投資品種不能迅速、低成本地變現為現金,或者不能應付可能出現的投資者大額贖回的風險。前者是指所投資品種不能及時變現或無法按照正常的市場價格交易而引起損失的可能性;后者是指開放式基金在運作過程中可能會發生巨額贖回的情形,可能導致基金倉位調整出現困難,從而導致流動性風險,甚至影響到基金單位凈值。
6.什么是基金投資中的管理風險?
在基金管理運作過程中,基金管理人的知識、經驗等會影響其對信息的處理以及對經濟形勢、證券價格走勢等的判斷,從而影響到基金的收益水平。此外,基金管理人的管理手段和技術等多重因素同樣會影響基金的收益水平。
7.什么是基金投資中的特有風險?
基金投資中的特有風險主要受投資范圍、運作模式等因素影響,貨幣市場基金、債券基金、混合基金、股票基金、FOF等不同類型基金特有風險不盡相同,而定期開放、上市交易(包括LOF和ETF)等不同運作模式的基金特有風險也差別較大。因此,在投資過程中,投資者需特別留意各類基金的特有風險。
8.基金投資中還有哪些其他風險?
基金投資中其它風險主要包括:(1)因技術因素而產生的風險;(2)因戰爭、自然災害等不可抗力影響基金運作的風險;(3)因金融市場危機、基金托管人違約等超出基金管理人自身控制能力的因素出現,可能導致基金或者投資者利益受損的風險;(4)其他意外導致的風險等。
9.LOF特有風險主要有哪些?
LOF特有風險主要包括LOF份額交易價格折溢價風險、LOF二級市場流動性風險及LOF退市風險等,具體如下表所示:
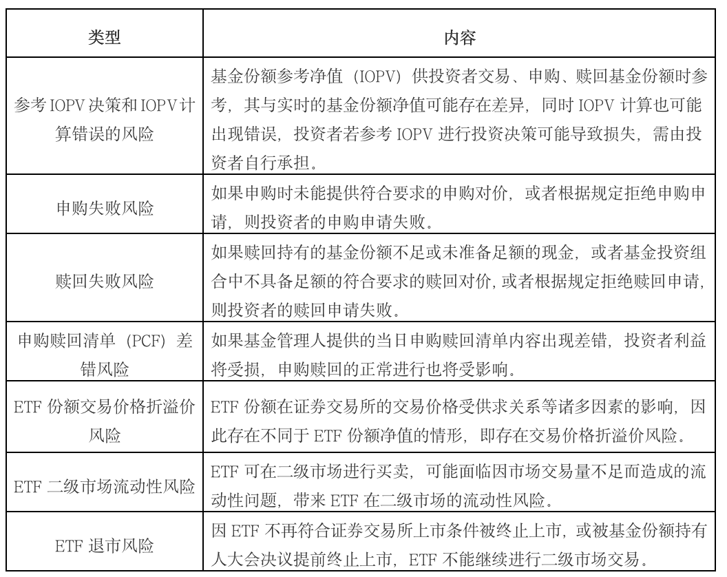
10.ETF特有風險主要有哪些?
ETF特有風險主要包括參考IOPV決策和IOPV計算錯誤的風險、申購失敗風險、贖回失敗風險、申購贖回清單(PCF)差錯風險、ETF份額交易價格折溢價風險、ETF二級市場流動性風險及ETF退市風險等,具體如下表所示:

此外,對于跨境ETF而言,還需特別留意海外市場風險、政府管制風險、監管風險、政治風險、匯率風險、法律及稅務風險、交易結算風險、衍生品風險等特有風險。
(登陸http://investor.szse.cn/閱讀手冊全文)
(免責聲明:本文轉自深圳證券交易所,僅為投資者教育之目的而發布,不構成投資建議。投資者據此操作,風險自擔。)
地址: 山東省威海市環翠區黃河街16號
郵箱:guangtai#guangtai.com.cn(#換成@)
電話專線:0631-3953100
©2018 Guangtai . ICP備案:魯ICP備05002697號
公安機關備案號:
魯公網安備37100202000594號